春节将至,河北多地宣布春节假期公交、停车免费,以营造节日氛围,方便市民、游客出行。
河北这些地方
免费坐公交、免费停车
据邯郸新闻网消息,春节假期,外地游客凭身份证可免费乘坐市内公交车前往邯郸道、丛台公园、邯郸市博物馆等核心打卡地。21路、33路等关键线路运营时间延长至24:00。春节假期,外地车牌小型客车可在指定公共停车场免费停车。全市众多机关事业单位的停车场和厕所也将对外开放。同时,当地交管部门将对外地牌照车辆进行柔性执法,外地牌照车辆在邯期间的一般违法停车行为,只提醒,不处罚。
图自邯郸新闻网
据张家口宁远机场微信公众号消息,自2026年2月3日起,张家口机场恢复崇礼免费雪场直通车,使广大滑雪爱好者前往崇礼雪场更便捷。据悉,雪场直通车每周二、四、六运营。
2月8日,邢台市宁晋县发布通告称,为迎接春节到来,倡导绿色出行,进一步缓解城区交通拥堵,提升公交服务水平,便利广大居民春节期间出行,宁晋县交通运输有限公司决定,自2026年2月8日起,宁晋县主城区内公交车实行免费乘坐政策。2026年2月8日至2026年2月28日,宁晋县城区线路1路、2路、3路、5路、6路等5条线路,全程免费乘坐,部分城乡线路城区内路段实行免费乘坐。
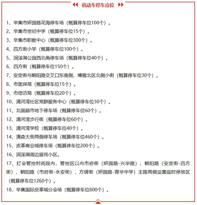
2月10日至3月4日,辛集市将实行市内公共交通免费乘坐惠民政策,全面推行“招手即停”便民服务,全力满足市民游客赏灯、购物、游玩等多元化出行需求。辛集市还增设了包括辛集市医保局、辛集市信访局等机关事业单位在内的免费临时停车点位,共计3680余个。开放时间为2月10日至3月4日,共23天。
图片来源:辛集发布
来源:长城网




