近日,网友“聪颖风筝Wv”在社交平台反映了自己办理老年卡的经历:先被告知需在生日前30天至指定营业厅办理,后又听闻街道亦可办理,但具体启动时间却让“等通知”。这番周折,引发不少老年市民的共鸣。
一张承载着敬老情谊的公交卡,其办理与年审流程为何让老人感到“跑不断、问不停”?1月2日,中国吉林网、吉刻新闻记者就此展开调查。
一张卡的“多名”困惑
“我手里的卡是‘老年卡’,年审宣传上说的都是关于‘敬老卡’的事,这政策跟我们到底有没有关系?”长春市民丛先生告诉记者,‘老年卡’年审通知和手里卡的名字不一致,有点懵。
记者了解到,在长春,老年人手中持有的公交优惠卡为“老年卡”,而在公交车载系统上显示为“敬老卡”,官方年审政策通知中,针对的是持有“敬老卡、爱心卡”的人群,让一些老人一时难以理解。
为此,记者电话咨询吉林省通卡支付有限公司客服得知,在现行政策中,“爱心卡”主要用于残疾人享受乘车优惠;60周岁以上老人办理的是“敬老卡”,此卡没有乘车功能,可充值用于指定敬老餐厅就餐;65周岁以上老人办理的是“老年卡”,主要用于享受免费乘车优惠。
“官方通知中所说的‘敬老卡’,实际上针对的就是持有‘老年卡’的人群。”工作人员解释说。
对于通知中,为何不直接点名政策针对的就是持有“老年卡”的人群,客服工作人员表示,这就是政策规定,自己也难以解释这个问题。
另外,客服工作人员介绍,“老年卡”是从2018年开始统一制定的,一直沿用至今,而“敬老卡”则是2024年开始针对敬老餐厅实行的。尽管“老年卡”和“敬老卡”在日常语境中常被混用,但两者在功能与申领年龄上确有区分。
例如,老人在60周岁时申请了“敬老卡”,仅限于在敬老餐厅使用,而当该老人在65岁时,这张“敬老卡”才可以等同于“老年卡”使用,享受免费乘车优惠。
那么,“老年卡”的名称搞清楚了,年审政策是否频繁更改,最终政策又是什么?随后,记者检索有关信息,找到了答案。
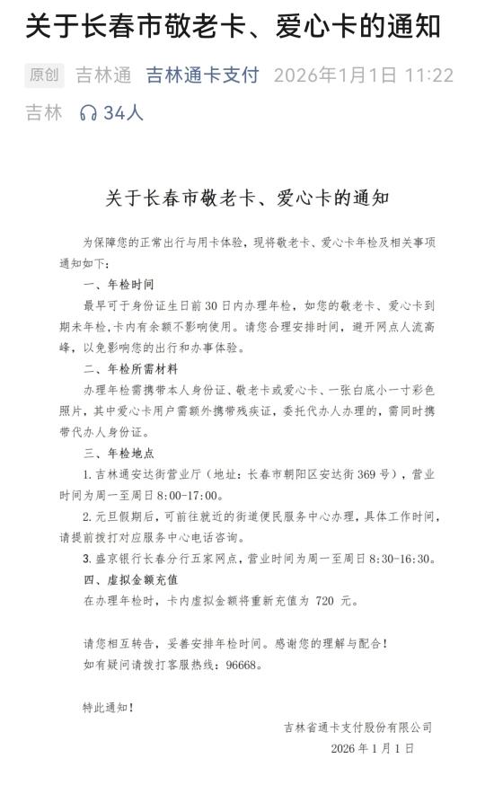
通过查询“吉林通卡支付”官方账号,记者获悉,针对“老年卡”年审政策,该账号曾发布多个版本通知。于1月1日发布的最新通知,与2025年12月中旬的版本相比,出现两处显著变化:
一是取消了“生日前30日内未办理年卡的卡片将于生日当日自动停止使用”的规定。 新通知明确,即便到期未年检,只要卡内仍有余额,便可继续使用。这消除了许多老人担心卡片突然失效的焦虑。
二是拓展了办理渠道。 2026年起,年检与信息补录业务不仅可在吉林通营业厅办理,也已下放至市内各街道服务点。
然而,细究最新的年审要求,一些环节对老年人而言仍显不便。
时效限制虽放宽,但问题仍存在。
“此前年审,带身份证和老年卡原件就可以了,如今还要求带照片,而且,照片尺寸要求是“小一寸”,家里都是“小二寸”,这还得重新拍,太麻烦了。”李女士认为,年审所需材料增加,且要求更细、更复杂。
另外,对于新办卡的老年人,新政策中关于制卡周期长达60天的问题,也让一些老年人颇为不满。
“去年满65周岁的老人新办‘老年卡’,当天就能下证,今年办理就要等60天,太不合理了。”65岁的陈先生抱怨道,好容易盼到了65岁能办“老年卡”,这制证时间又延长了。
对此,客服工作人员称,此前制证1-3个工作日就能下证。新政策下,为了准确核对使用“老年卡”人员的身份,在“老年卡”上增加了照片,所以制证时间有所延长。
而放眼全国,当长春的老年人仍需为一张公交卡准备照片、跑腿年检时,国内不少城市已推行更简便的敬老服务。
记者检索获悉,在深圳,“刷脸乘车”系统已投入应用。在厦门,实现了“全国首创电子敬老码一码四场景”通刷,通过一次注册便可无感验证、顺畅通行。
在我省的桦甸市,也已试点刷身份证乘车的便民方式。
近期政策的调整,取消强制年检停用、增加街道办理点,体现了长春市相关部门听取民意、努力优化的态度。
但何时能实现数据多跑路,群众少跑腿,刷脸或刷身份证无感通行,也是很多老年人的期盼。
中国吉林网 吉刻新闻记者 陈志文
截图来源于网络


