写在前面:
本文章为《STM32MP157资源扩展板驱动移植篇》系列中的一篇,笔者使用的开发平台为华清远见FS-MP1A开发板(STM32MP157开发板)。资源扩展板是FS-MP1A开发板的扩展模块,主要包含了10余种主主流传感器、执行器件、总线控制器件,非常方便项目扩展用。可拓展开发智慧家庭、智能医疗、智能安防、工业控制、图像识别、环境检测等方向的10个左右综合项目,华清远见开发板也将配套提供所有项目的说明文档、实验源码、应用程序等资料。
针对FS-MP1A开发板,除了资源扩展板驱动移植篇外,还包括其他多系列教程,包括Cortex-A7开发篇、Cortex-M4开发篇、FreeRTOS篇、Linux应用开发篇、Linux系统移植篇、Linux驱动开发篇、硬件设计篇、人工智能机器视觉篇、Qt应用编程篇、Qt综合项目实战篇等。欢迎关注,更多stm32mp157开发教程及视频,可加技术交流Q群459754978,感谢关注。
FS-MP1A开发板详情介绍:
https://item.taobao.com/item.htm?id=622457259672
1.资源扩展板介绍
1.1.硬件介绍
1.1.资源扩展板可开发项目
2.扩展板蜂鸣器控制
2.1实验原理
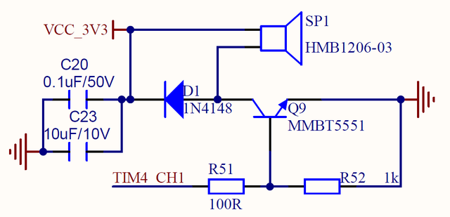
打开扩展板原理图对照扩展板可以看到扩展板有1个蜂鸣器SP1,如下图:
由上图可见通过TIM4_CH1电平改变控制电路的通断从而驱动蜂鸣器。
扩展板与底板接口对照图
查看原理图可知TIM4_CH1对应PB6,查看芯片手册可知PB6可以作为PWM TIMER4的通道1使用,本文实现如何通过PWM驱动蜂鸣器:
原理图网络编号 | 对应管脚 | 管脚功能 | 管脚功能码 |
TIM4_CH1 | PB6 | TIM4_CH1 | AF2 |
2.2.实验目的
了解蜂鸣器工作原理
学习TIM中PWM的使用方法,掌握如何利用STM32MP157A芯片输出PWM波控制蜂鸣器
2.3.实验环境
FS-MP1A开发平台
ST-Link仿真器
STM32CubeIDE开发软件
PC机 XP、Window7/10 (32/64bit)
2.4.实验步骤
MX配置
根据原理图,配置PB6引脚设置为TIM4_CH1。切换到TIM4标签,勾选为“M4”,“Channel1”选择“PWM Generation CH1”,所有配置如下图所示。
上述为新建工程配置过程,可参考12.3.2章节进行导入已有工程,工程存放路径【华清远见-FS-MP1A开发资料 2-程序源码ARM体系结构与接口技术Cortex-M410_EX_PWM_BEEP】
代码设计
找到创建的工程,打开main.c,完善定时器中断回调函数,在该函数里,使用“__HAL_TIM_SET_COMPARE()” 可以修改寄存器CCR,实现不同的占空比。
将定时器中断启动函数“HAL_TIM_Base_Start_IT()”和定时器PWM输出开始函数“HAL_TIM_PWM_Start()”封装在一起。
最后主函数调用“TIM_PWM_Start()”即可启动TIM中断,通过改变pulse的数值可以输出不同占空比的PWM,可以控制蜂鸣器发出不同频率的声音。
